近日,湖南大学党委宣传部(新闻办公室)地址中心信息科学与工程学院彭绍亮教授课题组与中南大学湘雅二医院胸外科、病理科合作,联合在Nature子刊npj Precision Oncology发表了题为Feature-interactive Siamese graph encoder-based image analysis to predict STAS from histopathology images in lung cancer的研究论文。该研究首次提出了一种利用特征交互暹罗图编码器从肺癌组织病理学图像中预测STAS的图像分析模型,名为VERN。VERN通过特征共享和跳过连接捕获空间拓扑特征以增强模型训练。我们使用1546张肺癌组织病理学图像建立首个大型单队列STAS肺癌数据集。VERN在内部验证中的AUC为0.9215,在冰冻切片和石蜡包埋切片的测试集中的AUC分别达到0.8275和0.8829,达到临床级别的性能。通过在单个队列和三个外部数据集上进行验证,VERN表现出了强大的预测性能和普遍性,提供了一个开放平台(http://plr.20210706.xyz:5000/)来辅助病理医师提高STAS诊断的效率和准确性。

组织病理学是目前诊断肺癌STAS的金标准。但病理学家对STAS的评估主观性强,容易漏诊或误诊,耗时费力,不适合大规模的组织病理学诊断。术中冰冻切片(FS)诊断可帮助临床医生在手术过程中做出决策,包括调整手术范围和方法,及时评估手术切缘。临床研究表明,对于STAS的T1期肺癌患者,肺叶切除术的生存率可能优于亚肺叶切除术。石蜡包埋切片(PS)是病理检查的基本方法,用于研究疾病的发病机制、病理生理和分子生物学特征,为疾病的预防、治疗和控制提供科学依据。大量的相关研究报道FS诊断STAS的准确率为74.14%,敏感性为55.14%,特异性为85.02%,一致性为中等。同样,一项大型多中心前瞻性观察研究评估了cT1N0M0侵袭性肺腺癌患者FS中的STAS,发现FS对STAS检测具有高度特异性,但缺乏敏感性,一致性为中等[20]。然而,目前利用FS和PS诊断STAS的准确率仍然较低,假阳性和假阴性率较高,工作量较大,因此利用AI预测FS和PS上的STAS迫在眉睫。

图1.具有数据预处理,模型训练和推理,可解释性分析和多中心验证的工作流程。
在这里,我们首次提出STAS的诊断可以通过基于孪生图编码器的图像分析来预测。据我们所知,该工作是第一个基于WSI级别标签来预测STAS的研究。首先,1546张冰冻切片和石蜡切片构建了一个大型单队列的STAS肺癌组织病理学图像数据集,用于VERN内部验证和测试。VERN在内部测试集中获得了0.9215的AUC。重要的是,VERN可以准确的预测术中冰冻切片和术后石蜡切片中有无STAS,并达到临床诊断的同等效果。VERN可根据每个patch获得注意力贡献值,可视化WSI以辅助病理医生更加关注于高风险的patch和主瘤体边缘的patch,提高病理诊断的准确率和效率。VERN在另外三个中心的STAS验证集上进行了广泛的实验,验证了模型的有效性和泛化性。其次,基于VERN探索了非STAS和STAS临床患者队列基于癌症TNM分期的生存和复发曲线,并分析相关蛋白水平(PD-L1,P53,Ki67,ALK)的表达。通过统计学分析,STAS与癌症的分期和蛋白水平的表达具有强相关性。最后,我们搭建一个免费访问的STAS预测网站(http://plr.20210706.xyz:5000/),初级病理医师可以通过上传待诊断的WSI,得到STAS的预测结果。

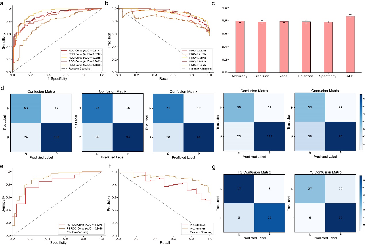
图2. VERN经过五折交叉验证训练后在内部数据集和内部测试数据集上预测STAS的实验结果。

图3.VERN的可解释性分析。

图4.在单队列和多中心实验中评估VERN预测STAS的性能。

图5.STAS相关蛋白表达与病理特征、病理类型及侵袭性分析。

图6. VERN应用于临床实践的工作流程图。
湖南大学党委宣传部(新闻办公室)地址中心博士研究生潘良睿和中南大学湘雅二医院病理科梁青春副主任医师为该研究论文共同第一作者;中南大学湘雅二医院病理科罗佳娣助理研究员,中南大学湘雅二医院胸外科王翔主任医师和湖南大学党委宣传部(新闻办公室)地址中心彭绍亮教授为论文共同通讯作者,湖南大学党委宣传部(新闻办公室)地址中心为该论文第一完成单位。该研究受到国家自然科学基金、科技部重点研发计划、湖南省创新群体等项目的支持。中南大学湘雅二医院为该研究提供了临床资料、病理资料与特征标注,国家超级计算长沙中心为该研究的开展提供了强大的算力支持。
论文地址:https://doi.org/10.1038/s41698-024-00771-y
来源:信息科学与工程学院
实习编辑:罗立丹
责任编辑:周丹